•  

     

    Terima kasih

    atas dukungan seluruh pihak

    sehingga STIKes Rajawali dapat meraih

    Peringkat Akreditasi Institusi "B"

  •  

     

    Sivitas Akademika STIKes Rajawali

    mengucapkan selamat atas

    pembukaan Program Studi

    S1 Kebidanan + Profesi Bidan

    dan

    S1 Farmasi

  • PENERIMAAN MAHASISWA BARU

    TA 2020 / 2021

    l

    PROGRAM REGULER & KELAS KARYAWAN

     

    klik di sini

    l

    Informasi Lebih Lanjut :

    0851 0275 1162

    ( Telepon / SMS / WhatsApp )

  • Potongan Biaya

    s.d. Rp 10 juta

     bagi siswa berprestasi

    ( TEMPAT TERBATAS !!! )

    l

    Informasi Lebih Lanjut :

    0851 0275 1162

    ( Telepon / SMS / WhatsApp )

  • Potongan Biaya 

    Rp 1,5 juta

     ( registrasi s.d. 29 Februari 2020 )

     

    l

    Informasi Lebih Lanjut :

    0851 0275 1162

    ( Telepon / SMS / WhatsApp )

Sambutan

Selamat datang di STIKES Rajawali, Sekolah Tinggi Ilmu Kesehatan yang menawarkan pilihan program studi dengan jenjang sarjana dan diploma bagi calon profesional kesehatan.

Tantangan globalisasi terutama bidang kesehatan membutuhkan tenaga kesehatan yang dapat bersaing di tingkat nasional maupun internasional. STIKES Rajawali berkomitmen untuk memberikan pelayanan pendidikan melalui pengalaman belajar yang mengintegrasikan pembelajaran di kelas, laboratorium, dan lahan praktek. Tenaga pendidik yang berpengalaman di lahan praktek akan memberikan pandangan mengenai kondisi lahan praktek yang akan memperkaya pembelajaran sehingga calon tenaga kesehatan akan siap untuk bekerja.

Kami harap Saudara dapat bergabung di STIKES Rajawali dan pastikan masa depan sebagai tenaga kesehatan profesional di tangan Saudara.

 Ketua STIKES Rajawali,

Tonika Tohri, S.Kp., M.Kes.

Ketua

 

blank_beranda

Profil

Latar Belakang

Indeks Pembangunan Manusia (IPM) suatu negara ditentukan berdasarkan tiga unsur, yaitu : kesehatan, pendidikan, dan ekonomi. Di bidang kesehatan, penilaian status kesehatan terutama dilihat dari beberapa angka indikator. Sayangnya, sempai saat ini angka-angka indikator dalam penentuan status kesehatan di Indonesia masih jauh tertinggal dibandingkan dengan negara-negara tetangga sekalipun.

Pendidikan di bidang kesehatan yang menghasilkan sumber daya manusia yang berkualitas merupakan salah satu cara untuk dapat membantu memperbaiki keadaan tersebut di atas, di samping bentuk-bentuk usaha lain seperti: peningkatan prasarana dan sarana pelayanan kesehatan, peningkatan akses masyarakat terhadap pelayanan kesehatan, dan lain-lain.

Sekolah Tinggi Ilmu Kesehatan Rajawali (STIKES Rajawali) didirikan untuk menghasilkan sumber daya manusia kesehatan yang berkualitas dan berkontribusi dalam membantu memperbaiki mutu pelayanan kesehatan dan dalam rangka turut meningkatkan IPM Indonesia.

 

Visi

Unggul dalam penyelenggaraan pendidikan kesehatan yang berdaya saing nasional dan internasional pada tahun 2022.

 

Misi

  • Menyelenggarakan pendidikan bidang kesehatan sesuai standar nasional dengan integritas kemanusiaan guna menghasilkan lulusan yang memiliki kompetensi yang tinggi, profesional dan berdaya saing nasional dan internasional.
  • Menyelenggarakan penelitian untuk mendukung dan mengembangkan ilmu kesehatan yang relevan dengan kemajuan ilmu kesehatan yang bertujuan bagi kesejahteraan umat manusia.
  • Menyelenggarakan pengabdian kepada masyarakat atas dasar tanggungjawab sosial demi kepentingan kemanusiaan.
  • Menciptakan budaya akademik yang kondusif untuk perkembangan keilmuan dan profesionalisme bidang kesehatan.
  • Meningkatkan kualitas kompetensi lulusan yang profesional dan berdaya saing nasional dan internasional.
  • Mengembangkan dan meningkatkan kualitas akademik dan kuantitas sumber daya manusia.
  • Meningkatkan kualitas manajemen dan tata kelola penyelenggaraan pendidikan sesuai dengan perkembangan situasi nasional dan internasional.
  • Meningkatkan kualitas dan pemanfaatan sarana dan prasarana dalam mendukung proses pembelajaran sehingga lulusan memiliki kompetensi yang tinggi dan berdaya saing nasional dan internasional.
  • Mengembangkan kerjasama dengan institusi baik dalam negeri maupun luar negeri dalam pelaksanaan pengajaran, penelitian dan pengabdian kepada masyarakat.

 

Video

 

Legalitas

Sekolah Tinggi Ilmu Kesehatan Rajawali

  • Ijin Penyelenggaraan : SK Mendiknas RI Nomor 174 / D / O / 2008
  • Akreditasi : SK BAN-PT Nomor 176 / SK / BAN-PT / Akred / PT / VIII / 2018, Peringkat : B

logo_ban-pt

unduh sertifikat akreditasi


Program Studi Profesi Ners

  • Ijin Penyelenggaraan : SK Mendiknas RI Nomor 74 / E / O / 2012
  • Akreditasi : SK Pengurus Perkumpulan LAM-PTKes Nomor 0247 / LAM-PTKes / Akr / Pro / XII / 2015, Peringkat : B

logo_lam-ptkes

unduh sertifikat akreditasi


Program Studi S1 Keperawatan

  • Ijin Penyelenggaraan : SK Mendiknas RI Nomor 174 / D / O / 2008
  • Perpanjangan Ijin Penyelenggaraan : SK Mendiknas RI Nomor 4360 / D / T / K-IV / 2010
  • Akreditasi : SK Pengurus Perkumpulan LAM-PTKes Nomor 0246 / LAM-PTKes / Akr / Sar / XII / 2015, Peringkat : B

logo_lam-ptkes

unduh sertifikat akreditasi


Program Studi S1 Kebidanan dan Profesi Bidan

  • Ijin Penyelenggaraan : SK Menristekdikti RI Nomor 1103 / KPT / I / 2018


Program Studi DIII Kebidanan

  • Ijin Penyelenggaraan : SK Mendiknas RI Nomor 174 / D / O / 2008
  • Perpanjangan Ijin Penyelenggaraan : SK Mendiknas RI Nomor. 4361 / D / T / K-IV / 2010
  • Akreditasi : SK Pengurus Perkumpulan LAM-PTKes Nomor 0598 / LAM-PTKes / Akr / Dip / V / 2016, Peringkat : B

logo_lam-ptkes

unduh sertifikat akreditasi


Program Studi S1 Farmasi

  • Ijin Penyelenggaraan : SK Menristekdikti RI Nomor 1261 / KPT / I / 2018


Program Studi DIV Teknologi Laboratorium Medik

  • Ijin Penyelenggaraan : SK Menristekdikti RI Nomor 330 / KPT / I / 2016
  • Akreditasi : SK Pengurus Perkumpulan LAM-PTKes Nomor 0747 / LAM-PTKes / Akr / Dip / X / 2018

logo_ban-pt

unduh sertifikat akreditasi


Program Studi DIII Analis Kesehatan

  • Ijin Penyelenggaraan : SK Mendiknas RI Nomor 174 / D / O / 2008
  • Perpanjangan Ijin Penyelenggaraan : SK Mendiknas RI Nomor 8408 / D / T / K-IV / 2011
  • Akreditasi : SK Ketua BAN-PT Nomor 340 / SK / BAN-PT / Akred / Dpl-III / V / 2015, Peringkat : B

logo_ban-pt

unduh sertifikat akreditasi

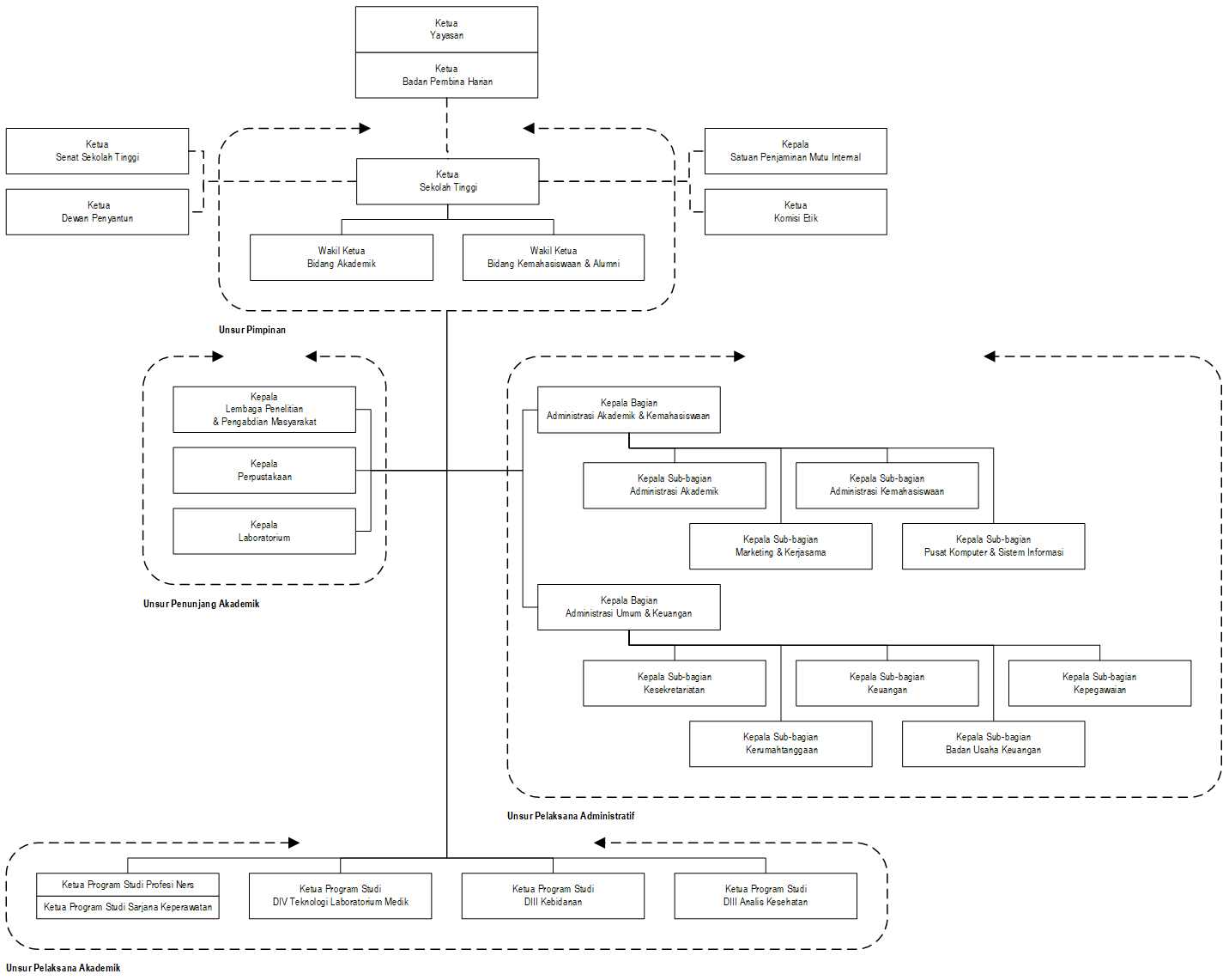
selectionStruktur

STRUKTUR ORGANISASI

SEKOLAH TINGGI ILMU KESEHATAN RAJAWALI

 

str_org_stikes
 

UNDUH | Brosur | Logo | Hymne & Mars | Sertifikat AkreditasiPeraturan & ProsedurPanduan & Pedoman |  Formulir |                                                    ^ kembali ke atas

This is the free demo result. You can also download a complete website from archive.org.